sábado, 16 de novembro de 2019

Simples Controle Remoto Infravermelho II

     Já mostrei aqui um controle remoto liga/desliga  simples , mas um tanto crítico quanto ao valor dos componentes . De fato , alguns resistores precisavam ser determinados experimentalmente , já que seus valores dependiam estritamente da sensibilidade dos relés utilizados. Este também era outro ponto negativo: eram utilizados 02 relés. Estes fatores fizeram com que algumas pessoas tivessem dificuldades em fazer o circuito funcionar corretamente.
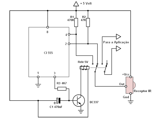
     Temos aqui uma versão mais simples ainda  mas com funcionamento idêntico , podendo ser utilizado para os mesmos fins do circuito anterior .


    Veja que , ao contrário da outra versão, esta utiliza apenas um relé miniatura com 02 contatos reversíveis e quem faz a função biestável é o próprio 555 . Na sugestão de montagem abaixo temos o controle de uma lâmpada mas qualquer outro dispositivo pode ser acionado , respeitando-se os limites dos contatos do relé.





Este foi o sensor utilizado , mas qualquer outro deverá funcionar. Só faça a identificação correta dos pinos.

O relé é parecido com este modelo . Atente para a tensão da bobina  , que deve ser para 5Vdc. 

    Por falar em tensão , esta deve ser obrigatoriamente de 5V para que o sensor IR não se danifique . Não foi previsto um led indicador  . Se desejar é só conectar o led , com seu respectivo resistor , em paralelo com a bobina do relé da seguinte forma :













domingo, 10 de novembro de 2019

Efeito Sequencial Diferente

     Este sequencial é diferente tanto na concepção do circuito quanto no efeito final. Os leds vão acendendo em sequencia e quando todos estiverem iluminados , tudo se apaga voltando ao início. O  circuito é concebido a partir de temporizadores com intervalos diferentes. Assim o primeiro led acende ao se ligar a alimentação .Os leds seguintes vão se iluminando sequencialmente de acordo com o tempo definido pelos capacitores .



          O ajuste de ponto de funcionamento é feito no potenciômetro e podem ser alterados  os valores dos capacitores para modificar os tempos de acionamento  Lembre-se somente de utilizar valores proporcionais ou seja,  para  dobrar a velocidade temos que reduzir os capacitores pela metade.

sábado, 9 de novembro de 2019

Um Testador De 555

 Um dos circuitos integrados mais antigos  ainda muito  utilizado  é o famoso 555 . Seja em projetos práticos ou artigos teóricos, o contato com este espetacular ci  é obrigatório para qualquer pessoa envolvida com a eletrônica. Aqui temos um circuito muito útil para verificar o funcionamento dinâmico do componente.


Utilize um potenciômetro linear e também , obviamente, um  soquete para o circuito integrado.


 Para testar,  insira o integrado no soquete ( cuidado com a posição) e ligue a alimentação. Os leds piscarão alternadamente. O ajuste do cursor do potenciômetro deve causar uma variação nas piscadas . O próximo passo é pressionar o botão de reset , o que deve levar o pino 3 ao nível zero e manter apenas o led verde aceso enquanto o botão estiver pressionado.