sexta-feira, 23 de outubro de 2020

Seguidor Solar ( Solar Tracker )

   Estamos vivendo uma época em que a busca por tecnologias duráveis de geração de energia limpa é a bola da vez. Neste contexto, a possibilidade de se utilizar a luz solar como fonte de energia torna-se extremamente atraente.  Assim chegamos nas células fotovoltaicas que são dispositivos capazes de converter energia solar em energia elétrica. Uma célula individualmente fornece uma baixa tensão com alguns miliamperes por centímetro quadrado de área. O que se faz na prática é montar painéis com várias células associadas em série/paralelo de forma a obtermos uma maior potência. Estes painéis devem ser posicionados com direção e inclinação bem determinadas em relação ao sol para que a geração de energia seja a mais eficiente possível.  Circuitos como este mostrado abaixo são utilizados para direcionar os painéis solares para o posição onde está o sol  e assim maximizar a captação de energia.

 

 
   Vai ser preciso uma certa dose de habilidade para fazer a parte mecânica , mas não é tão difícil quando parece. Basta dar um jeito de fixar o painel solar fisicamente no eixo do motor e pronto. 
  O LDR1 deve ser instalado de modo a receber a iluminação solar direta . Já o LDR2 tem como função determinar se estamos durante o dia ou durante a noite . Durante a noite o circuito é bloqueado já que não há luz do sol para seguir não é mesmo?



domingo, 4 de outubro de 2020

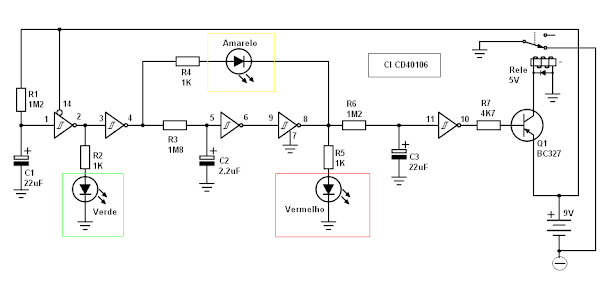
Um Semáforo Didático De Três Fases

    Circuito relativamente simples mas de efeito bem realístico que pode ser usado em maquetes, autoramas e similares. Uma característica interessante é o fato de se poder controlar os tempos de acionamento das três cores individualmente.


 
      No circuito , R1/C1 controla o tempo do verde , R3/C2 controla o tempo do amarelo e R6/C3 o tempo do sinal vermelho. Com os valores indicados  temos aproximadamente  20s para a indicação verde , 6s para amarelo e 30s para vermelho. Podem ser colocados  trimpots no lugar dos resistores para um ajuste  variável.