Para quem não conhece, neste jogo de perguntas e respostas, ganha a rodada quem for mais rápido em apertar um botão . Quando um dos jogadores pressionar o botão, acenderá uma luz vermelha ou azul ( depende de quem apertar primeiro o seu respectivo botão) ao mesmo tempo que soa uma sirene escandalosa. Neste ponto é feita uma pergunta a quem apertou o botão . Se acertar ganha um ponto e se errar pode sofrer algum tipo de penalidade como acontece em programas de TV, onde o participante tem uma torta jogada no seu rosto. Bem pastelão, mas também diversão garantida em escolas ou eventos.
quarta-feira, 30 de junho de 2021
Jogo Do Passa ou Repassa, Torta Na Cara Ou Coisa Assim
sexta-feira, 25 de junho de 2021
Identificador De Tomada 110/220V
Bom projeto para eletricistas. Pode, através da indicação inequivoca de dois leds , detectar se temos 110 ou 220 em determinada tomada e assim evitar prejuízos, ou mau funcionamento de aparelhos eletroeletrônicos que forem conectados nesta tomada.
Para utilizar será preciso um pequeno e simples ajuste. Conecte as pontas de prova em uma tomada de energia que esteja com certeza sob um potencial de 110V . Ajuste o trimpot até que o led verde ( e somente o verde ) acenda. Muito cuidado neste momento pois estará lidando com tensões bastante perigosas. Agora retire as pontas da tomada e conecte em uma tomada 220V confirmando se acenderá somente o led vermelho. Está pronto.
terça-feira, 22 de junho de 2021
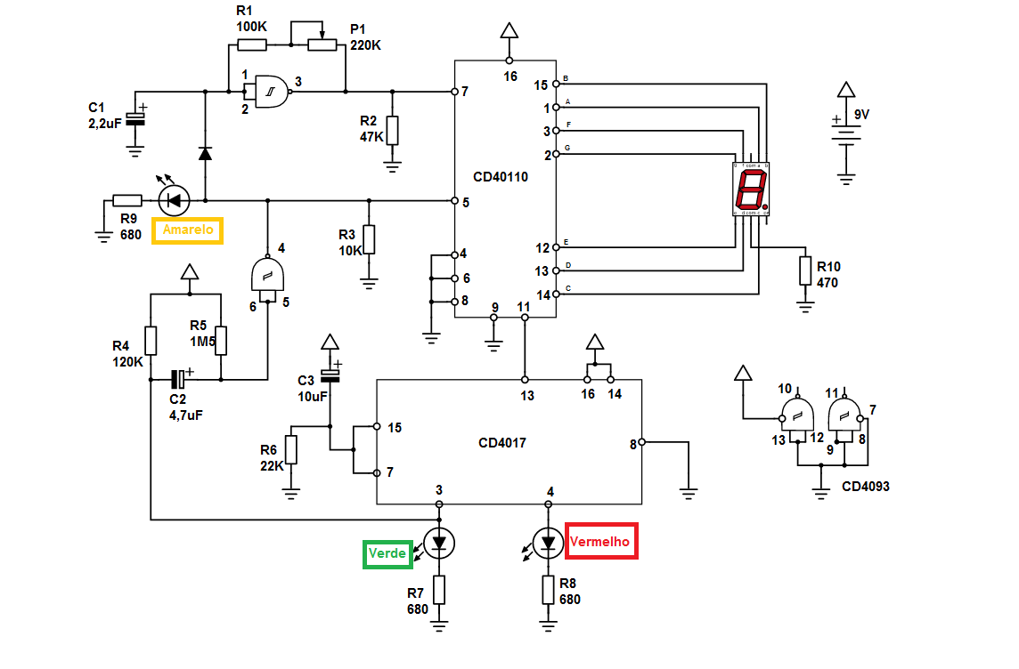
Semáforo Com Contagem Regressiva
Precisando de um circuito de semáforo com contagem regressiva, para modelismo ou projetos de aula? Analise esta ideia , pode estar aqui o seu ponto de partida. Este tipo de semáforo mostra ao pedestre ou veículo, o tempo restante para que termine um ciclo, seja ele verde ou vermelho.
Ao se alimentar o circuito, o led verde se ilumina ,o display indica o número 9 e a contagem vai decrementando em velocidade que depende do ajuste de P1. Ao chegar a contagem em 0 , acende o led amarelo e a contagem pára. Depois de um tempo , que depende basicamente dos valores de C1 e R5 , o led amarelo se apaga ,o vermelho se ilumina e a contagem começa a regredir novamente. Depois tudo se repete.
domingo, 20 de junho de 2021
Cafezinho Matinal Automático
Olhe que ideia interessante para quem acorda cedo, não tem empregada e sempre está atrasado. Um dispositivo que serve para ligar a cafeteira automaticamente assim que o dia começa a clarear . Assim, enquanto se arruma para iniciar as atividades do dia, o café vai sendo preparado. Logicamente será preciso deixar o pó e a água colocados no equipamento na noite anterior , já que, infelizmente, isto o circuito (ainda) não faz...
O circuito não passa de um sensor de luminosidade ambiente , mas com alguns melhoramentos. O principal é a rede de retardo formada por R3 e C1 que tem como função impedir o acionamento indevido durante relâmpagos ou faróis de veículos que iluminem brevemente o LDR. Já que falamos do LDR, ele deve ser posicionado de forma que receba a iluminação do amanhecer e não receba de fontes de luz artificiais. O trimpot P1 faz o ajuste fino de sensibilidade e o led "ajuste" , apesar de desnecessário, auxilia visualmente nesta fase. Como existe a temporização de cerca de 5 segundos entre o sensoreamento em si e o acionamento do relé, a falta deste led pode tornar o ajuste meio chato.
sábado, 19 de junho de 2021
Chave Codificada
O acionamento de qualquer dispositivo eletroeletrônico através do pressionamento de 4 teclas, em sequencia correta e dentro de um tempo determinado, é a finalidade deste circuito.
Para ligar o relé é preciso manter pressionado a tecla 1e acionar as chaves 4 ,7 ,5 e 9 ( não obrigatoriamente nesta mesma ordem ) o mais rápido possível . Com isto as respectivas redes RC permitem que as chaves internas do 4066 fechem o circuito e acionem o SCR. Se demorar muito entre acionamentos, os capacitores se descarregam via resistores em paralelo e o circuito não liga o relé. Qualquer outra tecla pressionada descarrega imediatamente os capacitores também impedindo o acionamento do relé.
quarta-feira, 9 de junho de 2021
Controle De Temperatura ( Seguro ) Para Chuveiro
Algo que me incomoda muito nestes circuitos de controle de temperatura para chuveiros , é a falta de segurança. Não parece seguro ( e sem dúvida não é ) manusear um circuito que não está isolado eletricamente da rede da concessionária, principalmente quando o corpo está molhado . É muito comum que as instalações não sejam adequadas, faltando aterramento e manutenção periódica. A solução mostrada a seguir resolve uma parte importante do problema , já que oferece uma isolação galvânica entre a rede e o usuário evitando choques perigosos ou até mortais.
O circuito utiliza uma bateria de 9 V para ficar independente da tensão do chuveiro e, devido à utilização de um potenciômetro com chave , não consome energia quando está sem uso, pois basta desligar quando terminar o banho. A interligação entre as duas placas pode ser feita com um cabo manga de 6 vias como mostrado abaixo
Não está indicado nas imagens, mas é indispensável o uso de um generoso dissipador de calor no BTA 41 para evitar danos por sobreaquecimento. Seria interessante também reforçar com solda as trilhas da placa conectadas aos terminais do BTA.
sábado, 5 de junho de 2021
Minuteria Para Escadas e Corredores
Instalando este circuito no corredor ou escada de uma edificação qualquer, você pressiona um botão e a luz do local acende por um tempo determinado , suficiente para que se possa cruzar o caminho em segurança , e desliga-se automaticamente após passado este tempo. Além da simplicidade, o diferencial é o fato de se utilizar um Mosfet de potência, ao invés de tiristores ou relés, para controle da carga.
Ao se pressionar o interruptor, o capacitor carrega-se com uma tensão de 12V ( por causa do diodo zener) . Esta tensão é aplicada no Mosfet permitindo a condução entre Drain e Source , o que por sua vez alimenta a lâmpada. Uma vez solto o interruptor, o capacitor se descarrega lentamente através do resistor de 1M5. Portanto, quanto maior o valor do capacitor e/ou resistor, maior o tempo que o Mosfet conduz e a lâmpada fica acesa. Com os valores do diagrama a lâmpada fica acesa por uns 20 segundos.
quinta-feira, 3 de junho de 2021
Indicador De Nível Lógico
Instrumento que facilita absurdamente trabalhos em eletrônica Digital. Pode ser utilizado também como ponta de prova automotiva. Circuito sem mistérios. Ao se tocar a ponta de prova em um ponto sob potencial positivo acenderá o led verde. Se o ponto estiver sob potencial negativo, será a vez do led vermelho se iluminar. Com a ponta livre nenhum led deve acender. Certo?






