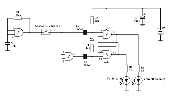
Para iniciantes que nunca se arriscaram a montar projetos com circuitos integrados eis aqui uma ótima oportunidade para começar . Trata-se da versão eletrônica do famoso jogo do cara ou coroa. Ao invés de se utilizar um botão de pressão para efetuar o sorteio , foi inserido um sensor de vibração porque aqui a ideia é, literalmente, jogar a "moeda " para cima. Para tanto é preciso que a montagem final seja a mais robusta possível para que possa aguentar o tranco. Se, no entanto, esta característica não for desejada ou não for adequada pode ser utilizado um push button comum no lugar do sensor.
segunda-feira, 28 de setembro de 2020
Cara Ou Coroa
sábado, 26 de setembro de 2020
Tiro Ao Alvo Melhorado
Vamos acrescentar alguma melhoria no tiro ao alvo postado antes. O sistema de disparo continua o mesmo mas o alvo foi totalmente reprojetado e agora temos um efeito audiovisual mais interessante. Agora quando o laser atinge o LDR na mosca , é emitido um sinal sonoro por três vezes e , ao mesmo tempo, o led piscará na mesma freqüencia.
sexta-feira, 25 de setembro de 2020
Tiro Ao Alvo Eletrônico
Não consegui visualizar uma utilidade séria para este dispositivo , mas sem dúvida ele pode proporcionar bons momentos de diversão em festinhas infantis. O objetivo é universalmente conhecido e resume-se em acertar um "tiro" na mosca de um alvo. A parte mais atraente do circuito ( talvez não para alguns...) é o fato de não se utilizar um projétil comum na munição e sim um feixe de laser .
domingo, 20 de setembro de 2020
Indicador De Falha Na Alimentação
O indicador aqui descrito detectará a interrupção momentânea na alimentação de um circuito qualquer e acenderá um led vermelho quando a tensão se restabelecer , indicando o ocorrido. Depois disso é só pressionar o botão de rearme e o circuito estará pronto para nova detecção.
Os fios positivo e negativo do circuito devem ser conectados na alimentação do dispositivo a ser monitorado. O valor de R4 depende da tensão de alimentação sendo 330R para 5V e 2K2 para 24V.
sexta-feira, 18 de setembro de 2020
Um Simples Detector De Metais
Usei um diodo de germânio para D1 , mas o 1N4148 deverá funcionar . Ajuste P1 até o ponto em que o buzzer fique em silêncio , depois coloque a bobina próxima a uma moeda e o buzzer deverá emitir um sinal sonoro . Afaste a moeda e o som cessará . Depois, ajuste P2 para máxima sensibilidade , ou seja, para a maior distância de detecção possível. Utilizar um buzzer ativo ( estes que apitam quando alimentados ).
domingo, 13 de setembro de 2020
Ignição Eletrônica Assistida
segunda-feira, 7 de setembro de 2020
Detector De Cabo Energizado
Devemos apenas aproximar o fio sensor no cabo a ser investigado e se este estiver energizado , o led acenderá , indicando o fato. Também pode ser utilizado para localizar encaminhamento de cabos de energia embutidos em paredes .
