Existem diversos tipos de indicadores visuais para semaforização. Imagino que deva existir uma regulamentação pra isso mas nem imagino qual seja porque as indicações variam de localidade para localidade. Este circuito simula uma das indicações que existem por aí. Basicamente temos a representação de um pedestre , que pode estar parado ou andando, em um painel feito com leds.
Na passagem da fase verde ( andar ) para a fase vermelha ( parar ), o indicador vai piscar por alguns segundos informando ao pedestre que o sinal em breve vai fechar para ele.
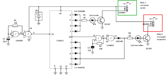
Temos aqui uma sequencia 4 x 3 x 5, ou seja o sinal fica verde por 4 tempos , pisca vermelho por um tempo e fica aceso vermelho por 5 tempos.
Por exemplo, se cada tempo durar 15 segundos então:
- Ficará verde por 4 x 15 = 60 segundos
- Ficará piscante por 1 x 15 = 15 segundos
- Ficará vermelho por 5 x 15 = 75 segundos
Estes tempos podem ser modificados alterando R1/C1.
O circuito, através de transistores, controla 2 relés para acionamento de 102 leds ( 51 em cada painel ) . Esta quantidade de leds torna inviável o uso de bateria para o painel, por isso os leds estão conectados a rede elétrica para maior facilidade de controle. Esta parte, inclusive, é a mais crítica do projeto , devendo os cuidados serem redobrados nas conexões para evitar danos aos leds. Além disso:
- Não reduza o valor do resistor.
- Não conecte menos leds do que o indicado
- Utilize conjuntos de leds com as mesmas características.
- Verifique as polaridades dos leds antes de ligar
- Não ligar em 220V
- Muito cuidado com a energia elétrica.








