domingo, 23 de outubro de 2016

Luminária Led de Toque

Uma luminária feita com leds e acionada com apenas o toque dos dedos é o projeto deste Post. 
Pode ser utilizada onde você precisar: armários, closets ,  quiosques,  e onde mais seja necessário um ponto de iluminação. Utilizando três Leds de alto brilho , a iluminação será suficiente para qualquer das sugestões apresentadas. 
Há somente um detalhe importante : o circuito trabalha a partir do ruído elétrico que o corpo humano capta quando está próximo da rede CA de distribuição de energia. Desta forma ao ar livre, longe deste campo,  o circuito não funcionará .
Fora isto , o uso não poderia ser mais simples: um toque liga, outro toque desliga. Se permanecer com o dedo no sensor os leds ficarão ligando e desligando em intervalos de aproximadamente 1 segundo. 









O sensor de toque pode ser qualquer objeto metálico  como um parafuso ou uma placa de circuito impresso. Não use um sensor muito grande e nem um cabo muito longo interligando o sensor ao circuito,  pois senão ele ficará ligando e desligando os leds mesmo sem o  comando dos dedos.






terça-feira, 11 de outubro de 2016

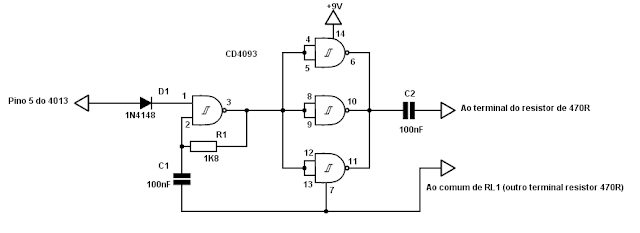
Acione Dispositivos Via Telefone

    Existem diversas maneiras de ligar/desligar dispositivos por controle remoto. Independente de como isto é feito , seja por  som , ultrassom,  IR , RF ou qualquer outro meio , todos sofrem com o problema da distância. Em sistemas baseados na luz visível , é indispensável até a existência de linha de visada entre transmissor e receptor.
    Existe um meio , entretanto, que pode ser utilizado e, virtualmente não possui limites de distância . Trata-se do telefone. Proponho aqui um sistema de acionamento remoto utilizando a infraestrutura da rede de telefonia . Com um simples telefonema podemos ativar ou desativar alarmes,  ligar o ar condicionado ou acender as luzes de casa. 
   Simplesmente ligamos para o número  e , no terceiro toque,  ocorrerá o atendimento automático com o acionamento da carga. Após alguns segundos o circuito "derruba"  a ligação e deixa tudo pronto para nova chamada . Para desligar a carga repetimos o mesmo processo. O número de toques antes do atendimento pode ser alterado para até nove, basta desligar a  ligação do pino 4 do 4017  e conectar em outro pino de saída .




   Ao se alimentar  o circuito  , a  rede  formada por C4 e  R5  reseta  o Ci 4017  levando  a sua primeira saída  ( pino 3 )  ao nível alto . A  cada toque de chamada o  4017 avança uma de suas  saídas em sequencia . Quando ocorrerem dois toques,  a terceira saída ( pino 4 )  fica em nível alto e três situações acontecem : 
    O transistor Q1 aciona RL1 que coloca um resistor de carga ( R8 ) na linha e simula o atendimento. Quando isto acorrer , cessam os toques de chamada . Ao mesmo tempo o pino 13 fica  alto,  congelando a contagem . Enquanto isto o capacitor C3 se carrega via  D4/R4 . Quando a carga atingir tensão suficiente o pino 15 fica positivado forçando o reset do 4017 e  por consequência desligando RL1 . Desta forma  R8 é retirado da linha e a chamada é interrompida.
   O acionamento da carga  fica a cargo ( esta frase ficou estranha) de RL2 , que é ligado ou desligado  cada vez que o CI 4013 recebe um pulso positivo no seu pino 3 . E este pulso positivo, é claro, vem da saída do 4017.     Abaixo,  a pinagem deste fantástico circuito integrado:





   Depois de desmontar o protótipo, percebi que faltou um detalhe importante que é uma sinalização. Afinal como saber remotamente  se a carga está ligada ou não ? Basta acrescentar o circuitinho abaixo . Ele injeta um tom audível  na linha, cada vez que a carga for acionada.




    Como última observação  é preciso dizer que,  no momento de  conectar o equipamento , deve-se respeitar a polaridade da linha telefônica . Por isto se  o circuito se recusar a funcionar ,basta inverter as ligações da entrada de linha.




terça-feira, 4 de outubro de 2016

Um Irritante Grilo Eletrônico

   Circuitos eletrônicos podem ter as mais diversas finalidades. Este circuito é uma prova de que nem sempre um equipamento eletrônico precisa ter um uso sério. A função dele é gerar um som similar a estridulação ( nossa!!) de um grilo.
    Escondido em um canto qualquer  , ele emitirá um som parecido com o cricrilar de um  grilo quando o local estiver na escuridão. Se a luz for acesa , imediatamente cessa o som. Quando novamente for apagada a luz, o "mardito" volta a incomodar . Trata-se de um circuito voltado para a diversão, mas serve como aprendizado ou ainda como efeito sonoro em peças de teatro, por exemplo.




    Esqueci de indicar no diagrama esquemático , mas o circuito integrado usado foi o CD 40106 . No desenho da montagem aparece corretamente o código.
   Observe o LDR que é um componente que muda a sua resistência em função da luz que incide em sua face sensível . Desta forma conseguimos que o circuito consiga identificar se a luz está acesa ou não e liberar o funcionamento dos osciladores .






  O som me pareceu bem convincente , mas se você for um especialista em grilos e não achar parecido, pode substituir R2, R3 e R4 por trimpots e ajusta-los até obter um cri-cri que lhe agrade. Pode fazer também experiencias com o buzzer,  trocando por cápsulas piezoelétricas com estas abaixo:


    Testei todas e funcionaram, somente precisará aumentar  o valor de R5 pois em algumas o som ficou muito alto ,facilitando a localização do grilo, mesmo no escuro.




















sábado, 1 de outubro de 2016

Amplificador Telefônico

    Com apenas meia dúzia de componentes faça este interessante circuito. Com ele  você escuta, num alto-falante, a conversa desenvolvida entre duas pessoas através do aparelho  telefônico . Acoplado à linha telefônica, permite a todos que estiverem próximos ao aparelho , ouvirem com bom volume, a voz de quem está do outro lado da linha  sem  a necessidade de colocar o monofone  no ouvido. Muito útil para reuniões familiares ou  de negócios . Também pode ser utilizado por pessoas com certos tipos de deficiência auditiva. 




   A simplicidade circuital é proporcionada pelo TDA7052 que exige quase nenhum componente externo para fornecer uma potência de audio próxima a 1W.  
    Mas o que realmente pode chamar a atenção é o uso de um transformador comum  com o secundário conectado em série com a linha telefônica. Com este arranjo, os sinais elétricos que percorrem a linha e forçosamente passam pelo enrolamento secundário , são transferidos por indução ao primário do trafo e daí são amplificados pelo TDA7052 .



  O transformador não é critico e muitos tipos deverão funcionar .  Verifique apenas ,  qual ligação ( 110 ou 220 )  dá melhor rendimento  para seu circuito.
  Se durante o uso ocorrer  o efeito de Larsen ( realimentação acústica), basta reduzir o volume através do giro do potenciômetro ou afastar o alto falante do circuito  do monofone .
  Veja pelo diagrama que não foi previsto nenhum tipo de proteção na entrada  do amplificador.  Nos testes que fiz não ocorreram problemas , mas a longo prazo não posso afirmar.  Lembre-se que durante os toques de chamada , os picos de tensão podem ser bem altos.